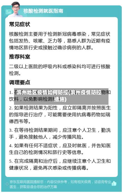
滨州地区疫情如何防控(滨州疫情防控措施)
沾化区的能正常去滨州吗
可以的。带好48小时核酸检测报告外,到达滨城区后再做一次核酸检测 ,结果正常后即可去 。滨州疫情防控:所有省外入鲁返鲁人员需持48小时内核酸检测阴性证明;抵达后第1天和第3天各进行1次核酸检测。严格限制高风险地区所在县(市、区)人员入鲁返鲁,对从有高风险地区的县(市 、区)流出人员进行7天集中隔离和7天居家健康监测。

公布中、高风险地区前14天内已经抵达的人员执行健康管理至抵达后14天,并在随访后的前3天内进行2次核酸检测(间隔24小时) 。中、高风险地区所在地级市的其他县(市 、区)人员非必要不来鲁 ,确需来鲁的须持48小时内核酸检测阴性证明,抵达后进行1次核酸检测。

近来滨州沾化区在人才回流方面暂无专门针对异地事业编或教师编人员回乡的明确政策。不过,当地政府正在积极商讨关于人才回流的相关政策,未来或许会出台针对特定人群的回乡政策 ,有相关需求的人员可以持续关注当地政府官方网站或相关公告,以便及时获取最新政策信息。

沾化人也可以在滨州办暂住证的 。这可能是故意难为你。暂住证需要到暂住地辖区公安派出所或指定地点申办,具体办理步骤如下:填写《暂住人口登记表》。提交身份证、流动人口婚育证原件、复印件等资料 。
这种勘探方式能够更精准地定位油气藏位置 ,提高勘探效率和成功率,对于保障国家能源安全、推动地方经济发展具有重要意义。 滨州市沾化区“地热能 +”多能互补整区代煤清洁能源项目此项目由中石化绿源地热能(山东)开发有限公司负责建设,项目总占地面积 10000 平方米 ,建筑面积 6940 平方米。
疫情防控不忘服务群众
〖壹〗 、东望志愿者在疫情防控期间积极服务当地弱势群体,通过常态化防控与助民服务相结合的方式,为群众办实事 ,获得广泛认可 。
〖贰〗、临时党支部党员认真了解群众需求,及时向社区工作人员反映,积极帮助解决问题。如对刚出院回家的老人上门关怀 ,为刚生产的产妇联系医生上门服务等,不辞劳苦,不分日夜,尽心尽力尽职尽责。党员郑吉龙表示“我是一名共产党员 ,理应冲锋在前,不忘初心,牢记使命 ” 。
〖叁〗、凝聚初心力量 ,助力疫情防控需从党员自愿捐款指导服务 、善举引领、用途明确等多方面着手,汇聚起战胜疫情的强大力量。具体如下:党员自愿捐款指导服务是凝聚力量的重要方式倡导引领作用:在疫情防控关键时期,加强党员自愿捐款指导服务是一种倡导和引领。
〖肆〗、党员通过实际行动在基层一线发挥先锋模范作用 ,让党旗高高飘扬,具体体现在疫情防控 、春耕备耕保障及服务群众等方面,具体如下:疫情防控中冲锋在前 ,筑牢安全防线在疫情形势严峻期间,迅速组建疫情防控党员志愿服务队,在穿山镇209国道与来宾市交界处设立卡点 。
〖伍〗、发挥党组织战斗堡垒作用 ,筑牢防护屏障基层党组织在疫情防控中发挥核心引领作用,通过统筹资源、协调各方力量,构建起严密的防控网络。党员干部主动担任“急先锋”,带头落实防控政策 、服务群众需求 ,例如在核酸检测、物资配送、心理疏导等工作中冲锋在前。
〖陆〗 、改进执法与服务 问题导向:针对个别民警执法方式不当或回避难题的问题,公安机关将坚持严格、规范、公正、文明执法,换位思考解决群众诉求。社会监督:恳请市民监督并提出意见 ,公安机关将诚恳接受并全力改进 。

滨州市第八场疫情防控新闻发布会召开,哪些信息值得关注?
滨州市针对疫情防控工作,召开离开第八场疫情防控新闻发布会。从这次发布会中,个人觉得这两个信息 ,值得我们关注。第一疫情防控措施得当,疫情控制成果有效;第二核酸检测也有诸多讲究,此前从未了解过这些注意事项 。
发布会基本信息:8月9日上午 ,烟台市人民政府新闻办公室召开第八场疫情防控新闻发布会,通报全市疫情防控工作最新情况。核酸检测成果:烟台市卫生健康委党组成员王春雷在发布会上通报,经过5个日日夜夜的努力 ,烟台市两轮核酸检测圆满完成。共完成采样检测1300多万人次,检测结果均为阴性 。
思想要到位,切实提高疫情防控意识今年以来,国内陆续出现多点散发病例和局部聚集性疫情爆发 ,本土确诊病例大幅上升。*月份,我市就经历了一次“疫情大考”,变异毒株“德尔塔 ”通过“早茶传播链” ,迅速扩散至周边多个市。仅通过吃一顿饭 、短暂的非直接接触就能传播,其传播力极强 。
第八届慈展会现场举办的《战疫“益”有道》新书发布会,以“人性之光 ,慈善初心”为主题,通过嘉宾分享、圆桌对话和成果发布等形式,记录了战疫期间慈善组织的行动经验与人性关怀。发布会基本信息 时间地点:9月18日上午 ,深圳市会展中心1号馆深圳市慈善会展馆。主办方:深圳市慈善会 。
家长会:定期召开家长会,向家长宣传疫情防控知识和政策,提醒家长履行疫情防控的个人责任 ,配合学校做好疫情防控工作。新媒体平台:利用学校微信公众号、微博等新媒体平台,及时发布疫情防控信息和动态,回应师生和家长的关切和疑问。抓督导,强化责任追究校园疫情防控 ,督导检查是保障。
众志成城,齐心协力防控疫情 。 疫情面前,我们并肩反击! 国家有难别添乱 ,白衣白帽映心丹。除害灭病岁长久,控疫感染永健康。 见面拱手有礼貌,减少接触传染少 。 生命重于泰山 ,守护人民群众生命安全和身体健康 让党旗在防控疫情斗争的第一线高高飘扬。 1 树党建新风,筑防控长城。
发表评论