风险地区查询柳州疫情/柳州疫情风险等级
全国疫情风险等级名单是?
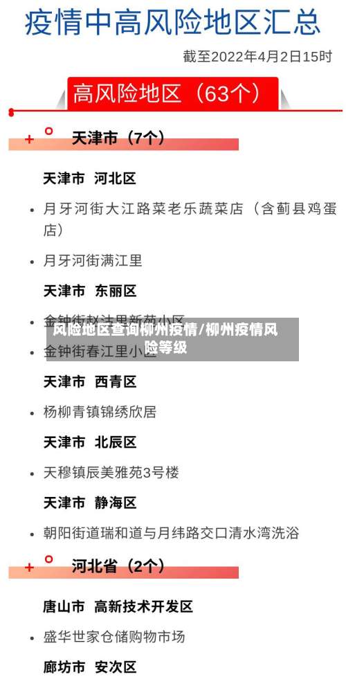
高风险等级地区:以县、市(区)为单位,累计病例超过50例,且14天内有聚集性疫情发生的地区。中风险地区:以县市区为单位 ,存在以下两种情况之一的地区:14天内有新增确诊病例,且累计确诊病例不超过50例;或累计确诊病例超过50例,但14天内未发生聚集性疫情 。

国内风险等级调整满洲里部分区域风险等级下调:满洲里市北区街道和扎赉诺尔区第三街道连续14天无新发病例 ,自2020年12月20日0时起,将上述两个街道由新冠肺炎疫情中风险地区调整为低风险地区,满洲里市其他区域风险等级不变。

疫情级别通常根据疫情的传播风险、严重程度及防控需求进行划分 ,主要分为低风险地区 、中风险地区和高风险地区三个级别,具体划分标准及依据如下:低风险地区:定义:无确诊病例,或连续14天无新增确诊病例。

查询全国中高风险区:在查询页面底部点击“查看全国中高风险疫情地区” ,可获取实时更新的全国中高风险区列表,包含具体省份、城市及区域名称 。注意事项:风险等级划分依据为当地疫情形势、病例数及传播风险,由省级卫生健康部门动态调整并公布。
查询方式:点击进入上海本地宝的风险专题页面 ,可获取全面的风险地区数据。附加功能:关注微信公众号“上海本地宝 ”,在对话框搜索【风险】,即可便捷获取实时更新的全国疫情风险等级和中高风险地区名单 。注意:以上数据仅限于中国大陆地区,不包括港澳台。

广西柳州疫情严重吗
〖壹〗 、柳州未大规模依赖民营核酸检测机构 ,全市核酸点主要设于医院,仅在疫情发生时组织小区或区域性全员核酸,且执行不严格(如“不做也没人管”)。常态化核酸仅针对重点区域(如医院)或零星疫情时查验核酸码 ,公共场所和交通的查验力度较低,减少了因频繁检测导致的人员聚集风险 。
〖贰〗、政府的有效管理:政府在疫情防控中发挥了重要作用,通过制定和执行严格的防控措施、调配医疗资源 、加强社会动员等方式 ,有效地控制了疫情的传播。柳州政府的这些努力为疫情防控取得了显著成效提供了有力保障。
〖叁〗、桂林市,南宁市,柳洲市 ,据广西省政府统计,柳州每年有9677例感染者位于全省第一,南宁市每年有7500例感染者位于全省第二 ,桂林每年有6300例感染者位居全省第三 。
〖肆〗、广西柳州市该市三年累计确诊24例,远低于国内多数城市。严格防控政策与人口规模控制为其提供了双重保障。 海南三沙市作为中国最南端的地级市,三沙陆地面积小 、人口少且远离大陆,实现全周期“零确诊”。
〖伍〗、根据最新的广西艾滋病统计数据 ,柳州不幸位列全省感染人数之首,达到了9667例,这一数字使得柳州在广西各地区中占据了艾滋病报告的首位 。
〖陆〗、现有境外输入确诊病例1例(防城港市) ,境外输入无症状感染者47例(崇左市46例,防城港市1例)。密切接触者情况:当日新增密切接触者1773人,解除隔离医学观察密切接触者77人 ,现有密切接触者38483人。累计报告情况:广西累计报告确诊病例2183例,累计治愈出院1777例,死亡2例 ,现有在治404例 。
广西柳州会延迟开学吗
会。通过查询广西教育局官方网站信息显示,柳州市中小学和幼儿园寒假最新安排:全市幼儿园和中小学从2023年2月22日放假之后,学生们的开学时间也迎来了推迟 ,义务教育阶段学生从原定的2023年2月14日开学调整为2023年2月19日开学,开学时间推迟5天,假期有的29天;高中教育阶段学生从原定的2023年2月12日开学调整为2023年2月18日开学,假期延长6天 ,假期共有28天。
新生正式开学日:2024年9月8日 。这是新生正式开始上课的日期,新生需在此之前完成报到注册等手续。新生报到注册时间:2024年9月11日。新生需在此日期前到达学校,完成报到注册流程 ,包括提交相关证件 、缴纳学费等 。
会。截止到2022年9月17日,通过查询相关资料显示:广西柳州现有确诊病例6例,属于低风险地区 ,为了疫情更好进行,学校延迟开学,学生需在家进行上网课 ,不能耽误学习。
根据柳州市教育局规定初、高中毕业年级以自愿为原则于2023年1月30日返校上课 。幼儿园、小学和初高中非毕业年级于2023年2月6日正式开学。开学返校前一周,学校督促学生每天开展健康监测并提醒师生不带病到校工作或学习,如确认感染新型冠状病毒 ,须如实报告学校,延迟返校。
开学前一周,学校督促学生进行日常健康监测,提醒师生不要带病来上班或学习。如果确诊新型冠状病毒感染 ,必须如实向学校报告,延迟返校 。另外,要根据学校的实际情况 ,安排好学生返校、报到 、上课的时间。
厦门市中小学2023年2月7日开学(上课);漳州市小学2023年2月6日开学;莆田市中小学将于2月6日开学,2月7日正式上课;南平市中小学2月6日开学,高高二2月1日开学。
柳州封了吗
是封了一段时间 ,说有危石需要清理,清了几个月,现在开禁了 。当然可以上山顶 ,还有缆车可以坐(缆车收费),公园不需要门票,柳州的公园都是免费开放的 ,除出了动物园。
综上所述,虽然柳州到贵港的高速公路近来并未封路,但大雾天气对行车安全构成一定威胁,建议通过官方渠道和第三方应用实时关注路况信息 ,并谨慎驾驶。
没有 。柳州市银海小区银海小区由沧兴房地产开发有限公司海兴兴融分公司于2009年建成建成。根据柳州市防控疫情中心了解到该区域正常出行没有封控。银海小区南区位于柳南区柳南银海路,由兴益规划、开发的小区 。
柳州惠柳京都没有被封。通过查询相关官方公开信息显示:截止于2022年11月7日,柳州惠柳京都是低风险地区 ,不需要封城进行管理。
广西柳州是什么风险地区
〖壹〗、019年广西艾滋病感染人数比较多的地区是柳州市,该数据可从公开资料及广西相关统计信息中验证,柳州市在广西各地区中艾滋病感染病例数位居首位 ,其次是南宁市 、钦州市等地区 。
〖贰〗、不是。柳州,简称“柳 ”,别称壶城、龙城 ,广西壮族自治区辖地级市,通过查询该地疫情最新消息,截止到2022年9月5日没有中风险地区 ,全都是低风险地区。
〖叁〗 、三江县。柳州位于广西壮族自治区中北部,截止于2022年9月23日,通过查询广西疫情防控官方网站显示,柳州市属于我国低风险地区 ,于9月3日柳州市三江县出现了无症状感染者1例 。在平时生活中一定要注意做好个人防护措施,减少去人员密集的地方。
〖肆〗、要做。通过查询出行防疫政策官方网站显示,广西壮族自治区池河市金城江区和广西壮族自治区柳州市都属于低风险地区 ,去广西壮族自治区柳州市要做核酸,需要提前准备好24小时内核酸、健康码绿码通行 、48小时核酸证明 。
〖伍〗、新入职到广西出差被诈骗的风险确实存在,但风险可控 ,关键需做好预防。广西作为经济活跃但区域差异较大的地区,部分不法分子确实会利用外地人员对新环境不熟悉的弱点行骗。曾发生过冒充电商物流诈骗、非法传销洗脑等案件,2021年柳州查处的某传销组织就涉及多省新人 。不过通过提前防范可有效规避风险。
〖陆〗 、广西柳州三江县曾是贫困地区 ,近来整体已脱贫,但经济基础仍较薄弱,部分偏远村寨存在返贫风险。从脱贫进程看 ,三江县曾是国家级深度贫困县,2019年通过评估验收实现脱贫摘帽,标志着全县整体消除绝对贫困 。
发表评论