新型肺炎疫情出现的地区/新型肺炎的疫情现况

上海本轮疫情发现的本土感染者超过80%已出院出舱

〖壹〗、已治愈出院(舱)人数:481,881人 累计发现本土阳性感染者总数:在院患者(114,971人) + 出院(舱)患者(481 ,881人) = 596,852人 出院(舱)比例计算:481,881 ÷ 596 ,852 ≈ 80.7%,符合“超过80%”的表述。

新型肺炎疫情出现的地区/新型肺炎的疫情现况-第1张图片

〖贰〗、奉贤 、金山和崇明等3区疫情持续低位,其中金山区和崇明区首日达到社会面清零目标。出院出舱情况 4月19日 ,上海全市本土确诊病例出院1682例,无症状感染者解除集中隔离医学观察25411例,出院出舱人数27093例 ,出院出舱人数持续增加 。他们将返回居住地接受健康监测。

〖叁〗、截至5月2日,上海单日新增病例从7万的峰值降至6000例以下,有效传播指数(Rt值)从27下降到0.67 ,表明疫情传播风险已得到有效遏制。近2/3的感染者已治愈出院 ,方舱医院出现空余床位,如国展中心方舱医院已连续4天入舱人数少于出舱人数,累计出院患者超10万人 。

〖肆〗、关于“孩子从方舱出来后父母都不要”的澄清事件背景:5月7日 ,两篇题为《上海方舱出来后没人要的孩子》《孩子转阴后有家难回 有时候我们真的缺乏母爱》的文章在网上热传,引发关注。事件还原:孩子小A(化名)今年12岁,一直与家人相处和睦。

〖伍〗 、出院出舱人员复阳后的处理方式如下:复阳判定与传染性评估实践研究证明 ,恢复期新冠患者核酸检测Ct值≥35时,样本中无法分离出活病毒,表明患者已不具有传染性 。因此 ,只要符合Ct值≥35的标准,即可出院(舱)或解除隔离管理。

新冠是在哪几年出现并最终结束的?

新冠病毒疫情于2019年12月在中国武汉首次爆发,世界卫生组织在2023年5月宣布全球疫情紧急状态结束。疫情最初在2019年12月于湖北省武汉市出现不明原因肺炎病例 ,同月31日确认新型冠状病毒肺炎疫情爆发 。2020年1月30日,世界卫生组织将其列为世界关注的突发公共卫生事件,标志着疫情开始引起全球关注。

经过近三年的防控 ,2022年12月9日 ,国家卫生健康委员会宣布新冠疫情正式结束。2023年1月8日起,中国对新冠病毒感染实施“乙类乙管 ”,调整后的疫情防控措施不再按甲类管理 。虽然疫情官方宣布结束 ,但新冠病毒并未完全消失,仍以较低水平在人群中传播,并可能随着变异出现周期性波动 。

新冠病毒疫情开始于2019年12月 ,结束时间没有全球统一的官方宣布,但到2023年3月,全球范围内的疫情影响已显著减弱 ,大多数国家恢复了正常的社会经济活动。疫情于2019年12月在中国湖北省武汉市首次被发现,当时报告了多例不明原因的病毒性肺炎病例,后经确认是由新型冠状病毒(SARS-CoV-2)引起。

疫情在2003年6月后逐渐得到控制 ,最终于2003年7月被宣布基本结束 。中国作为疫情最严重的国家之一,通过严格的防控措施(如隔离、追踪密切接触者、限制人员流动等)有效遏制了病毒传播。

新冠疫情起始于2019年。2019年12月,湖北省武汉市陆续发现多例不明原因肺炎病例 ,后被确定为新型冠状病毒肺炎 。 关于结束时间新冠疫情并没有一个绝对意义上全球统一的“结束”节点。不同国家和地区根据自身疫情形势 、防控政策调整等因素 ,在不同阶段宣布进入新的阶段。

新冠疫情最初发现于2019年12月 。当时在湖北省武汉市陆续出现不明原因肺炎病例,随后被确定为新型冠状病毒肺炎疫情。而关于疫情结束时间,并没有一个绝对统一的界定。从全球范围来看 ,疫情防控是一个动态的过程 。

截至3月19日24时新型冠状病毒肺炎疫情最新情况

截至3月19日24时,全国新型冠状病毒肺炎疫情情况如下:新增确诊病例:4例,均为境外输入病例 ,分布在广东(2例)、江苏(1例)、浙江(1例);无新增本土确诊病例。新增死亡病例:0例。新增疑似病例:1例,为境外输入病例(在上海) 。新增治愈出院病例:6例 。解除医学观察的密切接触者:465人。

截至3月24日24时,全国新型冠状病毒肺炎疫情情况如下:新增确诊病例:47例 ,均为境外输入病例。分布地区:上海19例,北京5例,广东5例 ,天津4例,福建4例,内蒙古2例 ,江苏2例 ,四川2例,吉林1例,浙江1例 ,山东1例,陕西1例 。新增死亡病例:4例,其中湖北武汉2例 ,其他地区2例。

截至3月19日24时 新型冠状病毒肺炎疫情最新情况 国家卫生健康委员会官方网站截图 3月19日0—24时,31个省(自治区 、直辖市)和新疆生产建设兵团报告新增确诊病例1737例。

022年3月19日12时至24时滨州市新型冠状病毒肺炎疫情情况2022年3月19日12时至24时,全市报告新增新冠肺炎本土确诊病例27例 ,其中阳信县12例、邹平市11例、惠民县4例,2例为普通型 、25例为轻型 。新增本土无症状感染者309例,其中阳信县266例 、邹平市34例、惠民县8例、沾化区1例。

截至3月20日24时 ,全国新型冠状病毒肺炎疫情情况如下:新增确诊病例:2027例 境外输入:80例(湖南18例,上海17例,广西15例 ,广东7例 ,福建6例,北京4例,天津4例 ,黑龙江3例,山东3例,四川2例 ,浙江1例),含23例由无症状感染者转为确诊病例。

全国肺炎高发地区是哪里?

全国肺炎高发地区曾集中在湖北省,尤其是武汉市 。具体分析如下:在新型冠状病毒引发的肺炎疫情初期 ,湖北省武汉市是疫情的核心暴发地。这一结论基于病毒传播的早期特征: 病毒溯源与传播路径新型冠状病毒最早在武汉市被发现,并通过人际接触 、呼吸道飞沫等途径快速扩散。

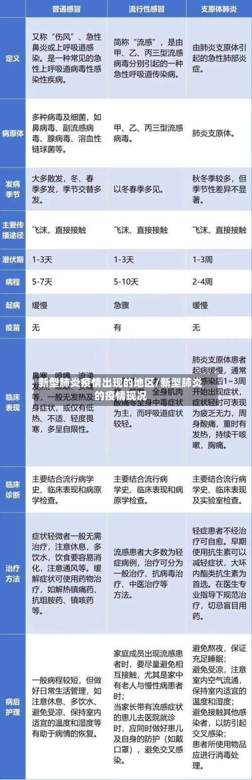
支原体肺炎是生活中比较常见的一种疾病,也是秋冬季节高发疾病之一 ,每年都会有很多人感染生病 。今年尤其严重。根据相关信息显示,支原体肺炎在北京、上海以及广州等地区会比较多。

以北京地区为例,每年8月到12月是肺炎支原体感染的高发期 ,通常在每年11月左右达到高峰 。识别传播方式与感染症状传播方式:肺炎支原体感染患者和无症状感染者是主要的传染源 ,潜伏期1 - 3周,潜伏期内至症状缓解数周均有传染性 。主要通过飞沫传播,在咳嗽、打喷嚏 、流鼻涕时的分泌物中均可携带病原体。

肺炎支原体感染可全年发生 ,北京地区每年8月到12月为感染高发期,一般在11月左右达到高峰,但今年提前来袭且患者数量较往年明显增加 ,有儿科医生指出今年可能是肺炎支原体流行大年。

发表评论