全国疫情风险地区评估/全国疫情风险区域划分标准

怎样快速查询各地疫情风险等级

首先打开微信,点击右下角的“我 ”。然后点击“支付” 。接着点击“城市服务”。然后点击底部的“国务院 ”进入。然后点击“国务院客户端 ” 。然后点击“疫情风险查询” 。进入后 ,就可以看到所在地区的风险等级,点击上面的倒三角形可以切换城市,从而查询全国各地的风险等级。

全国疫情风险地区评估/全国疫情风险区域划分标准-第1张图片

打开微信搜索功能启动微信应用 ,点击顶部导航栏的“搜索”图标(放大镜形状)。输入关键词搜索在搜索框中输入“疫情风险等级 ” ,点击键盘确认或搜索按钮 。选取官方渠道在搜索结果中,找到“中国政府网”提供的服务入口(通常带有官方标识),点击进入。

全国疫情风险地区评估/全国疫情风险区域划分标准-第2张图片

进入个人中心服务页面:打开微信 ,点击界面右下角的“我”,进入个人中心页面,然后点击“服务 ”一栏。进入城市服务页面:在服务页面中 ,找到并点击“城市服务”选项 。进入国家政务服务平台:在城市服务页面里,点击“国家政务服务平台”。

全国疫情高中低风险区一览表?

〖壹〗 、操作步骤:进入查询页面:点击搜索结果中的“疫情风险等级查询 ”服务。选取地区:系统默认显示当前所在地的风险等级,若需查询其他地区 ,可通过筛选功能手动选取目标省份、城市或区县 。查看结果:页面会明确标注所选地区为高风险区、中风险区还是低风险区,并显示具体区域范围(如某街道 、社区)。

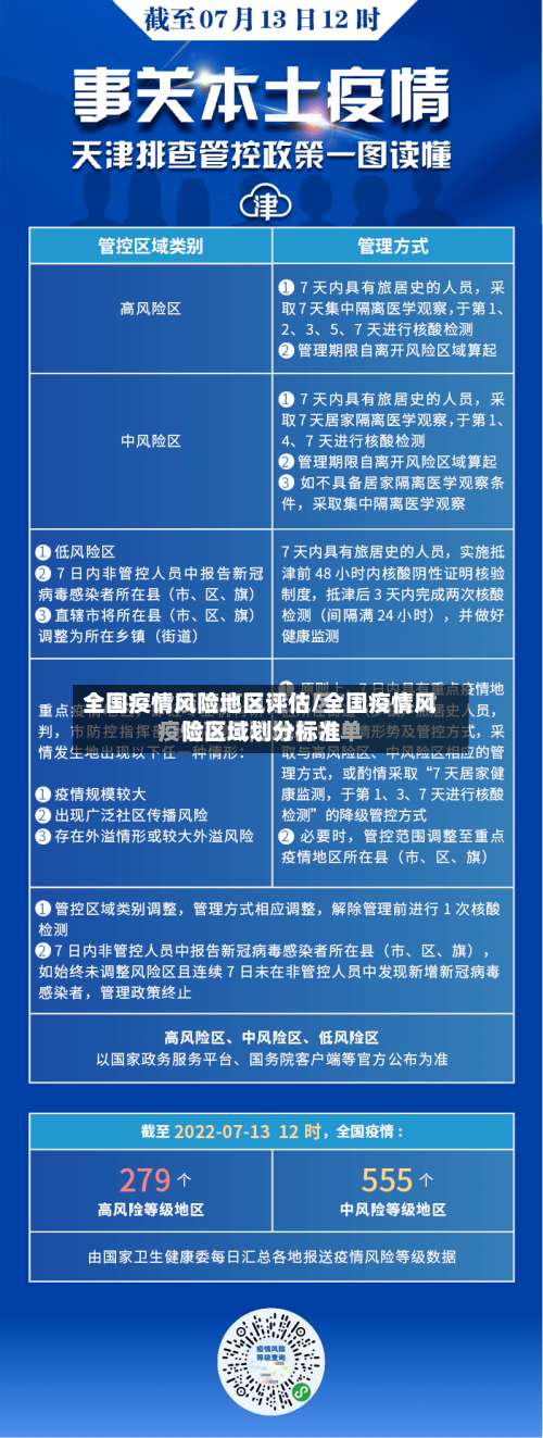
〖贰〗 、截至近来,国内共有2个高风险地区 ,76个中风险地区,主要分布在陕西省、河南省、浙江省等地,以下为详细信息(数据不包括港澳台地区):高风险地区:具体地区名单会随疫情形势动态调整 ,可通过权威渠道实时查询。

〖叁〗 、中风险地区:以县市区为单位 ,存在以下两种情况之一的地区:14天内有新增确诊病例,且累计确诊病例不超过50例;或累计确诊病例超过50例,但14天内未发生聚集性疫情 。低风险地区:以县市区为单位 ,无确诊病例或连续14天无新增确诊病例的地区。

〖肆〗、国内疫情虽有反复,但大部分地区的疫情形势依然保持稳定。特别是早前内蒙古、黑龙江等地的疫情已基本得到控制 。最近有一个好消息传来,经过一个多月的努力 ,哈尔滨全域终于降为低风险地区 。那么,近来全国还有多少高中风险地区呢?它们又分别分布在哪些地方呢?下面为大家提供全国高中风险地区的最新名单。

〖伍〗 、北京市:顺义区赵全营镇联庄村;顺义区北石槽镇北石槽村。上海市:黄浦区贵西小区;黄浦区昭通路居民区(福州路以南区域);黄浦区中福世福汇大酒店;宝山区临江新村(二村)小区 。(其他中风险地区详细名单略,具体可借鉴原文)低风险地区:除上述地区外的其他地区。

怎么在手机查询风险地区

选取“防疫查询”功能:在“城市服务”页面中 ,通过搜索或浏览找到“防疫查询 ”选项并点击。此功能专门提供疫情防控相关信息的查询服务 。点击“全国中高风险疫情地区”:在“防疫查询”页面中,找到“全国中高风险疫情地区 ”选项并点击。系统将自动加载并显示最新数据。

查自己是否属于高危手机号的方法:检查网络安全记录:使用网络安全软件或安全服务提供商的应用程序扫描手机号,查看是否存在安全隐患 。查询个人信息是否泄漏:在网络中搜索自己的手机号 ,查看是否有泄漏风险。联系运营商查询:直接联系运营商,查询手机号的安全情况,确认是否存在高危风险。

打开手机中的微信app ,点击上面搜索的选项 。进入搜索的页面后 ,输入粤省事,点击结果中的小程序。在粤省事的页面中,点击疫情区域的选项。进入疫情区域的页面后 ,可以查看高风险和中风险的地区 。点击页面右上角三个点的图标,即可可以分享给好友 。

打开微信:在手机中找到并打开微信app。进入搜索页面:在微信app首页右上角点击放大镜图标,进入搜索页面。搜索并进入“国务院客户端 ”:在搜索框中输入“国务院客户端” ,并进入搜索结果中的相关选项 。点击“疫情风险查询”:页面跳转后,点击“疫情风险查询 ”选项。

本地宝全国疫情风险等级查询入口_全国隔离政策查询器系统

本地宝全国疫情风险等级查询入口 网址链接:m.sh.bendibao.com/news/yqdengji/(请将此链接复制到浏览器中打开)使用方法:打开链接后,进入本地宝全国疫情风险等级查询系统。在系统中切换至您想查询的城市 ,即可获取该城市的疫情风险等级信息 。

最新全国风险地区名单可通过本地宝——全国疫情中高风险地区名单查询器实时查询。查询平台:本地宝——全国疫情中高风险地区名单查询器查询入口:点击进入(实时更新)本地宝的全国疫情风险等级名单查询系统由小编们实时维护,风险地区有调整时会第一时间更新专题,确保用户获取的信息准确且及时。

发表评论