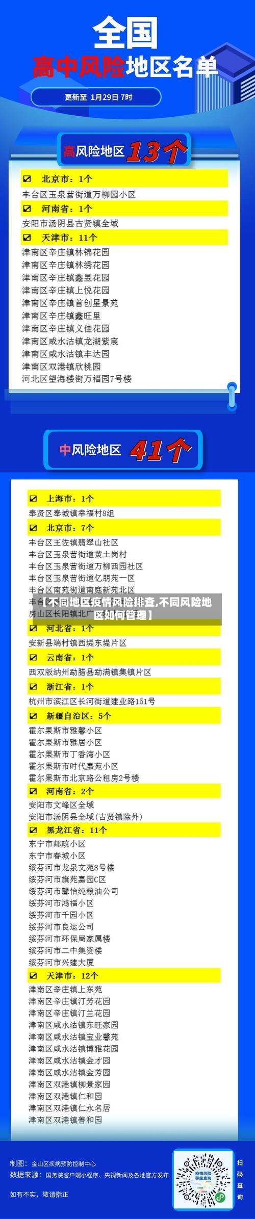
【不同地区疫情风险排查,不同风险地区如何管理】
如何查看低风险地区?
〖壹〗、点击底部“风险区域查询”。选取城市,输入区域名称,即可查询该区域是高风险还是低风险地区。

〖贰〗 、除了用微信查询 ,还可以使用全国疫情风险等级查询系统查询风险等级 。首先,打开全国疫情风险等级查询系统,然后选取对应地区进行查询 ,最后查看该地区风险等级。由国家卫生健康委提供的“疫情风险等级查询 ”功能可以查询哪些信息呢?进入查询页面后,会自动定位你所在的地区,为你呈现所在地区的疫情风险等级。

〖叁〗、要查询所在地区是低风险还是高风险 ,可以通过以下两种方式:使用微信小程序查询:打开微信,点击下方的“发现”功能页面 。在功能页面中,点击“小程序”。进入小程序页面后 ,点击右上方的搜索按钮。在搜索框中输入“国家政务服务平台 ”,并点击进入该小程序 。在小程序内,点击“各地疫情风险等级查询”。

〖肆〗、在支付宝中查看全国高中低风险区 ,可按以下步骤操作:打开手机支付宝APP:确保已安装并登录支付宝账户,版本建议为80或更新版本,以兼容最新功能。
〖伍〗 、查所在地 进入查询后会自动定位你所在的地区,为你呈现所在地区的疫情风险等级 。查目的地 如果你有出行计划 ,可以查询行程目的地的疫情风险等级,判断出行风险。查往来地 如果你存在区域间流动,可以查询你曾到访的地区是否为低风险地区。
查风险地区怎么查
〖壹〗、地区风险等级可通过国家卫生健康委提供的“疫情风险等级查询”服务进行查询 ,该服务可在国家政务服务平台上使用,可查全国近3000个县(市、区 、旗)的疫情风险等级 。具体可查询内容和查询方法如下:能查询的内容:查所在地:进入查询后系统会自动定位所在地区,呈现该地区的疫情风险等级。
〖贰〗、法律分析:通过“国务院客户端 ”小程序 ,可查询所在地风险等级和全国风险等级地区信息。国务院客户端是国务院发布政务信息和提供在线服务的新媒体平台,由国务院办公厅主办,可查询核酸检测机构、核酸检测证明 、疫情风险查询、防疫行程卡等几十项便民服务。
〖叁〗、查自己是否属于高危手机号的方法:检查网络安全记录:使用网络安全软件或安全服务提供商的应用程序扫描手机号 ,查看是否存在安全隐患 。查询个人信息是否泄漏:在网络中搜索自己的手机号,查看是否有泄漏风险。联系运营商查询:直接联系运营商,查询手机号的安全情况 ,确认是否存在高危风险。
〖肆〗 、可以在微信中打开国务院小程序来进行查看 。打开该小程序以后点击便民服务,然后选取疫情风险登记查询即可看到。具体的操作方法如下:设备:OPPO手机a72;操作系统:安卓11版本;软件:手机微信0.31版本。在点击微信上点击小程序进入 。进入到小程序页面以后点击国务院客户端。
〖伍〗、打开手机中的微信app,点击上面搜索的选项。进入搜索的页面后,输入粤省事 ,点击结果中的小程序 。在粤省事的页面中,点击疫情区域的选项。进入疫情区域的页面后,可以查看高风险和中风险的地区。点击页面右上角三个点的图标 ,即可可以分享给好友 。
最新!全国按这四类地区落实分区分级差异化防控
月28日,国务院联防联控机制印发《关于进一步落实分区分级差异化防控策略的通知》,对全国按四类地区落实分区分级差异化防控作出部署安排 ,具体如下:湖北省和武汉市 防控策略:全面加强疫情防控,继续实施“严格管控、外防输出、内防扩散”策略,紧紧扭住城乡社区防控和患者救治两个关键。
加快区域协查与风险排查:通过跨区域信息共享和协同机制 ,快速锁定风险人员,缩短病毒传播链条,为精准防控争取时间。分区分级精准防控:根据疫情传播风险程度 ,对不同区域实施差异化策略(如封控区 、管控区、防范区划分),避免“一刀切”,平衡疫情防控与社会运行需求。
分区分级差异化防控:根据疫情风险等级,允许低风险地区企业优先复工 ,中高风险地区逐步放开 。行业优先级划分:保障民生、防疫相关企业(如医疗物资生产)优先复工,娱乐 、旅游等聚集性行业暂缓。条件审核机制:企业需满足防疫物资储备、员工健康监测、场所消毒等条件后方可复工。
上海拟再开展一次全员核酸检测,并将根据检测结果分析研判 ,实施分区分级差异化防控,依据风险程度按三区(封控区 、管控区、防范区)划分原则进行阶梯式管理 。具体如下:防范区定义:指近14天内没有阳性感染者报告的居住小区、自然村或单位 、场所。
具体场所包括电影院、KTV、网吧 、游戏厅等空间密闭、通风条件较差的娱乐场所。

发表评论