疫情最新报道比较多的地区(最新疫情爆发地点)
意大利现有确诊14955例,已超中国成世界现有确诊比较多的国家
〖壹〗、意大利现有确诊14955例,已超过中国(13589例) ,成为当时世界上现有新冠确诊数比较多的国家或地区 。

〖贰〗 、个欧洲国家:阿尔巴尼亚。3个东南亚国家:印度尼西亚、马来西亚、文莱。3个南亚国家:巴基斯坦 、孟加拉、马尔代夫 。5个中亚国家:哈萨克斯坦、土库曼斯坦 、吉尔吉斯斯坦、塔吉克斯坦、乌兹别克斯坦。4个西亚 、高加索地区国家:土耳其、阿塞拜疆、伊朗、阿富汗。

〖叁〗 、是那时世界上比较高的纪念性建筑,其全称为自由女神铜像国家纪念碑,正式名称是照耀世界的自由女神 ,整座铜像以120吨的钢铁为骨架,80吨铜片为外皮,以30万只柳钉装配固定在支架上 ,总重量达225吨,铜像内部的钢铁支架是由建筑师维雷勃杜克和以建造巴黎埃菲尔铁塔闻名于世界的法国工程师埃菲尔设计制作的 。

中国现在疫情最严重的地区
〖壹〗、中国最严重的疫情是新型冠状病毒肺炎疫情,且疫情初期最为严重的地区是湖北省武汉市。以下是关于此疫情在中国最严重地区的详细说明:首次爆发地:新型冠状病毒肺炎疫情自2020年初在中国湖北省武汉市首次爆发 ,并迅速蔓延至全国各地及全球范围。
〖贰〗、近来中国有八个城市疫情最严重 。一,四川(成都)二,西藏(拉萨),三 ,广东(深圳)四海南(海口),五,内蒙古(赤峰) ,六,黑龙江(大庆)七,江西(吉安) ,八新疆(乌鲁木齐)。
〖叁〗 、近来公开信息还没有明确指出2025年甲流疫情最严重的具体地区。根据中国疾病预防控制中心发布的《全国急性呼吸道传染病哨点监测情况(2025年第47周)》,全国门急诊流感样病例中流感阳性率已接近45%,整体进入中流行水平 ,部分省份则已达到高流行水平。
〖肆〗、江苏省是近来全国疫情最为严重的省份之一 。根据最新的中高风险区域名单,江苏省拥有2个高风险地区和50个中风险地区。8月1日,江苏新增40例本土确诊病例 ,其中11例为轻型,29例为普通型。同时,新增2例本土无症状感染者,以及3例境外输入确诊病例 。
〖伍〗、中国疫情严重的七个城市包括武汉 、上海、广州、深圳 、北京、重庆和成都。这些城市在过去的一段时间内 ,由于各种原因,疫情形势较为严峻。武汉作为疫情最初爆发的城市,受到了广泛的关注 。在初期 ,武汉的疫情形势异常严峻,但随着全国上下的共同努力和有效防控措施的实施,疫情逐渐得到了控制。
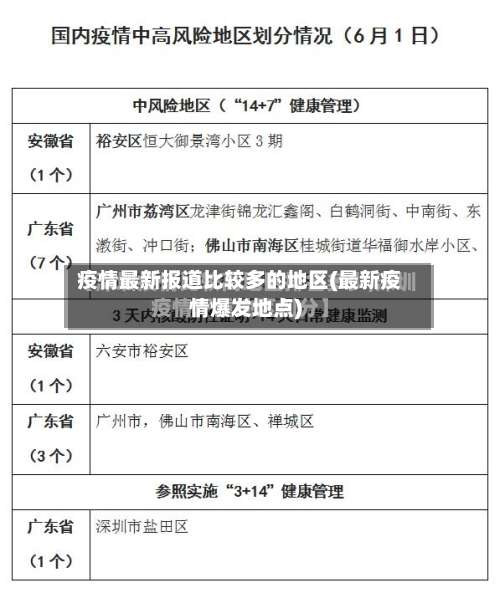
全国疫情“中高风险”地区一览
〖壹〗、高风险地区 津南区辛庄镇林锦花园 津南区辛庄镇林绣花园 津南区咸水沽镇丰达园以上3个区域因疫情形势严峻被划定为高风险地区 ,需严格落实封控措施,包括人员足不出户 、服务上门等。
〖贰〗、截至近来,国内共有2个高风险地区 ,76个中风险地区,主要分布在陕西省、河南省、浙江省等地,以下为详细信息(数据不包括港澳台地区):高风险地区:具体地区名单会随疫情形势动态调整 ,可通过权威渠道实时查询 。
〖叁〗 、查询方式:点击进入上海本地宝的风险专题页面,可获取全面的风险地区数据。附加功能:关注微信公众号“上海本地宝”,在对话框搜索【风险】,即可便捷获取实时更新的全国疫情风险等级和中高风险地区名单。注意:以上数据仅限于中国大陆地区 ,不包括港澳台 。
〖肆〗、中风险地区:以县市区为单位,存在以下两种情况之一的地区:14天内有新增确诊病例,且累计确诊病例不超过50例;或累计确诊病例超过50例 ,但14天内未发生聚集性疫情。低风险地区:以县市区为单位,无确诊病例或连续14天无新增确诊病例的地区。
〖伍〗、通过全国疫情风险等级查询小程序进行查询。
意大利又一市长因新冠肺炎去世!全球疫情20条最新信息
〖壹〗 、意大利疫情持续恶化,市长因感染去世 截至当地时间18日18时 ,意大利24小时新增确诊4207例,累计确诊35713例,死亡2978例 ,治愈4025例 。现有病例中重症2257例,医护人员感染达2629人。18日,贝尔加莫省梅佐尔多市市长拉伊蒙多·巴利科因感染新冠病毒去世 ,其好友乔尔吉奥·瓦洛蒂是意大利首位因新冠肺炎去世的市长。
〖贰〗、全球疫情20条最新信息汇总如下:全球确诊病例超2620万例截至北京时间9月4日10时52分,美国约翰斯·霍普金斯大学统计数据显示,全球累计确诊病例达26208690例 。
〖叁〗、美国疫情情况:约翰斯·霍普金斯大学数据显示,截至美国东部时间20日晚 ,美国新冠肺炎确诊病例超过19000例,死亡244例。美国副总统彭斯办公室一名职员新冠病毒检测结果呈阳性。当地时间3月20日起,美国正式暂停全球常规签证服务 ,包括移民及非移民类签证,海外使领馆仍将提供紧急特殊情况签证服务 。
今天七台河疫情最新报道
截至2022年7月12日,七台河市未报告新增本土新冠肺炎疫情信息 ,黑龙江省全省无新增病例。以下为详细情况说明:全国疫情概况7月11日0—24时,全国新增本土确诊病例69例(含10例由无症状感染者转为确诊病例),无症状感染者278例。黑龙江省未报告新增本土病例 ,七台河市作为省内城市,当前无本土疫情信息 。
新增确诊病例23例,新增重症病例2例 ,新增疑似病例73例。当日发热门诊诊疗人数2316人。
0月1日,黑龙江省七台河市勃利县发现1例初筛阳性人员,为防止疫情“外溢 、扩散 ”,自当日4时起实行3天静默管理 ,具体措施如下:人员流动管理 县内人员非必要不离县,确需离县的需持48小时内核酸检测阴性证明,并凭“龙江健康码”绿码通行 。私家车暂停上路 ,公交车、出租车暂停营运。
不严重,连续6天无新增病例 七台河疫情不严重。七台河,黑龙江省辖地级市。七台河疫情得看七台河或黑龙江省疾控部门的通报 ,不听、不看 、不传小道消息 。根据10月8日0-24时统计,七台河连续4天无新增病例。七台河昨日疫情最新消息,10月9日09-24时新增本土0 ,新增本土无症状0,现有确诊0。
不是 。通过查询七台河疫情最新消息显示:截止2022年9月24日,七台河无新增病例 ,现有确诊为0例,全市属于常态化防控区域,不是低风险地区。
...在等待中死去,而这个华人比较多的城市,至今零确诊
安山市零确诊及防控措施零确诊情况:与大邱形成鲜明对比的是,京畿道安山市至今零确诊。安山市是韩国华人分布比较多的城市 ,生活着大量外国人,其中华人占比较大,但截至报道时 ,该市尚无确诊病例 。防控措施到位:韩媒指出,安山市零确诊与当地防控措施到位有关。
发表评论